关于第二批国家级职业教育教师教学创新团队遴选结果的公示
根据《教育部关于印发〈全国职业院校教师教学创新团队建设方案〉的通知》(教师函〔2019〕4号)、《教育部教师工作司关于遴选第二批国家级职业教育教师教学创新团队的通知》部署要求,经院校自主申报、省级教育行政部门和全国行业职业教育教学指导委员会审核推荐、项目秘书处形式审查、专家会议评审,确定第二批国家级职业教育教师教学创新团队立项建设单位240个,国家级职业教育教师教学创新团队培育建设单位2个。现将名单予以公示(见附件)。公示期为2021年7月26日至8月1日。
公示期内,如对项目遴选名单有异议,请以书面形式向我司反映。以单位名义反映的应加盖公章,以个人名义反映的应署真实姓名、身份证号和联系电话,否则不予受理。
我们将对反映的问题进行调查核实,并为反映人保密。反映情况的书面意见务请于2021年8月2日之前通过邮递、传真或电子邮件(扫描件)送达教育部教师工作司。
联系人及电话:孙晓虎,010-66097715;传真:010-66020522;电子邮箱:fzc@moe.edu.cn。
通讯地址:北京市西单大木仓胡同37号,教育部教师工作司教师发展处(邮编100816)。
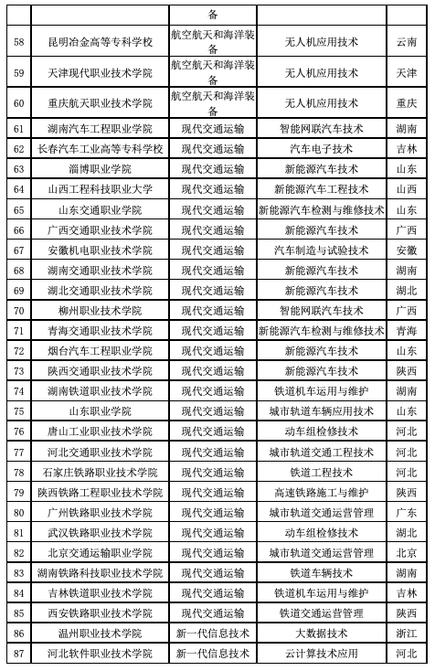
附件:1.第二批国家级职业教育教师教学创新团队立项建设单位名单
2.第二批国家级职业教育教师教学创新团队培育建设单位名单
教育部教师工作司
2021年7月26日









编辑:赵许江
相关推荐
教育部办公厅关于开展职业教育教师队伍能力提升行动的通知
教育部办公厅关于开展职业教育教师队伍能力提升行动的通知
第二批新时代高校党建示范创建和质量创优工作和首批高校“双带头人”教师党支部书记工作室建设单位公示
教育部思想政治工作司关于第二批新时代高校党建示范创建和质量创优工作和首批高校“双带头人”教师党支部书记工作室建设单位验收结果的公示
教育部关于举办2022年全国职业院校技能大赛的通知
教育部关于举办2022年全国职业院校技能大赛的通知
2022年全国职业院校技能大赛将于5月至8月举办
2022年全国职业院校技能大赛将于5月至8月举办
教育部办公厅关于2022年职业教育活动周有关工作的紧急通知
教育部办公厅关于2022年职业教育活动周有关工作的紧急通知
教育部办公厅 财政部办公厅关于开展 中国特色高水平高职学校和专业建设 计划中期绩效评价工作的通知
教育部办公厅 财政部办公厅关于开展 中国特色高水平高职学校和专业建设 计划中期绩效评价工作的通知
文化和旅游部 教育部关于印发《关于促进新时代文化艺术职业教育高质量发展的指导意见》的通知
文化和旅游部 教育部关于印发《关于促进新时代文化艺术职业教育高质量发展的指导意见》的通知
教育部办公厅关于学习宣传和贯彻实施 新修订的职业教育法的通知
教育部办公厅关于学习宣传和贯彻实施新修订的职业教育法的通知
教育部办公厅关于2022年度教育部哲学社会科学研究后期资助项目申报工作的通知
教育部办公厅关于2022年度教育部哲学社会科学研究后期资助项目申报工作的通知
教育部等十部门关于做好2022年职业教育活动周相关工作的通知
教育部等十部门关于做好2022年职业教育活动周相关工作的通知